Kidz Labyrinth
Concept, design, construction supervision: Efi Karyoti
Year: 2013
Location: Thessaloniki
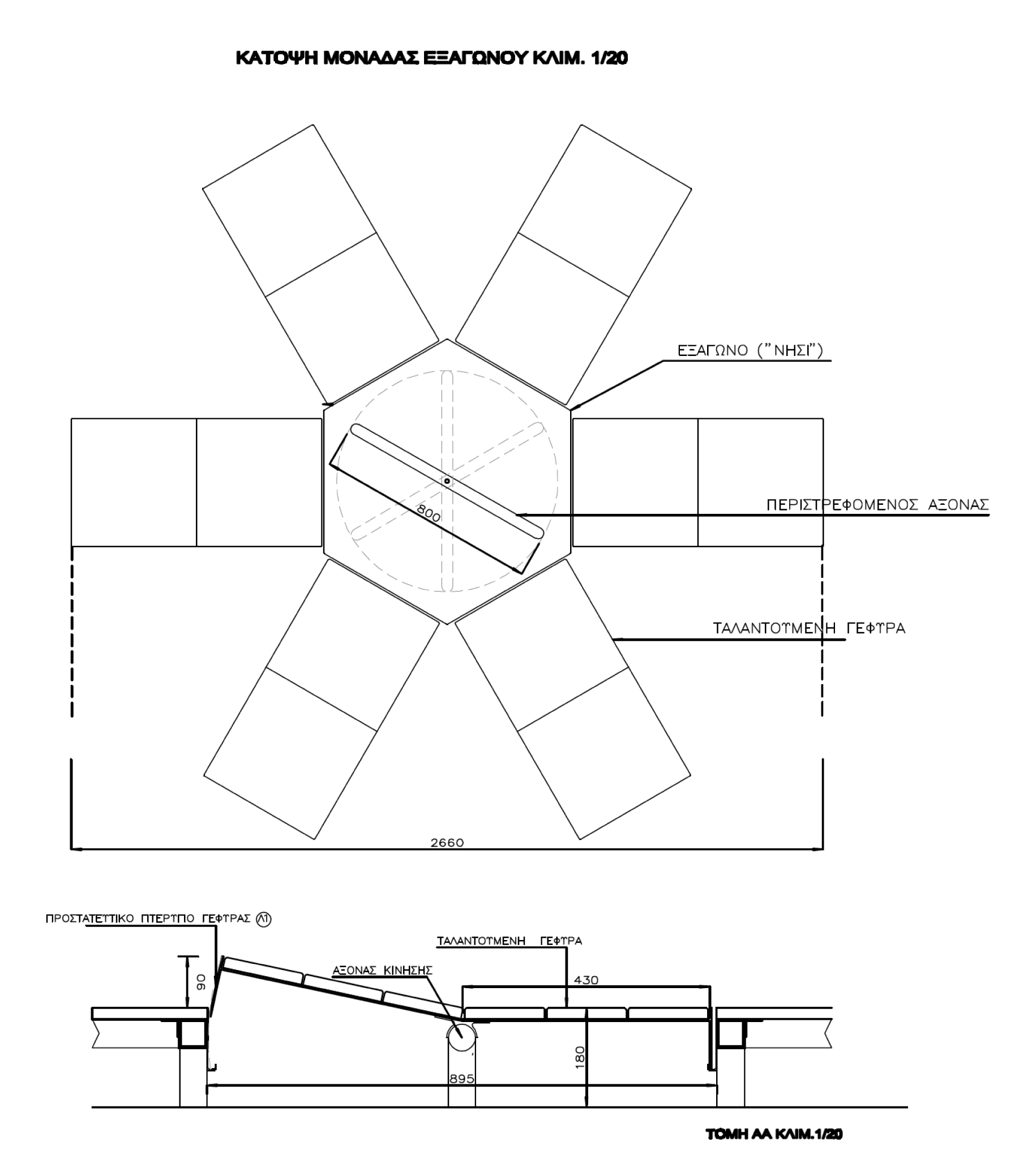
Kidz Labyrinth is an outdoor playground intended for use by children and adults alike. It has stable and movable parts on which players can move around and play. The play consists of base-«island» units that are interconnected by moving «bridges». The play allows different ways of interaction by simply leaping from one island to the other or setting a set of rules to organize one’s game. For example; a player is allowed to move from one island to the other only if the connecting bridge is lowered on his side. The goal is to reach first a certain island to win the game.
Metal structure with wooden boards as play surface. Design was aligned with safety requirements for outdoor play equipment.
Photos: Efi Karyoti
